Beschrieben in:
For a translation into English click HERE.
Diese Seite in ein PDF verwandeln, kann man HIER.
Version 0.9.1 (Beta-Version).
Erfordert die aktuelle Icom Firmware!
Zu der Projektseite gehören auch noch die folgenden Unterseiten:
- Hauptkomponenten
- Pin-Liste
- RX-Bandpass Ansteuerung
- Anschlussschema
- Hinweise für den Betrieb
- Die Software
- Kompaktvorstellung des 7300-Extenders (Deutsch)
Einführung
Der Icom 7300 ist zurecht eines der meistverkauften Amateurfunkgeräte weltweit. Gemessen an seinem Funktionsumfang und der verwendeten Technologie ist es zudem auch seinen Preis wert. Allerdings gibt es ein paar Dinge, die ich schon sehr gerne auch bei ihm finden würde. Teilweise, weil ich diese vom meinem IC-7700 kenne und schätze, teilweise, weil ich sie als Verbesserung des ohnehin schon guten Gerätes empfinde.
Der Sendeempfänger verfügt zwar nur über einen Antennenanschluss, ist aber in der Lage, den gesamten Kurzwellenbereich, das 6m und das 4m Frequenzband abzudecken.
Zumindest in meiner Realität sieht es dann so aus, dass für die Kurzwelle eine Drahtantenne zur Verfügung steht, für die Bänder 20m, 15m und 10m zusätzlich eine Richtantenne. Für die Frequenzbänder 6m und 4m stehen jeweils eigene Antennen zur Verfügung. Es sind also vier Antennen, die den Weg an den Sendeempfänger finden sollen.
Natürlich kann man das per Handumschalter erledigen, aber den Komfort des IC-7700 mit seien vier Antennenausgängen, die den Frequenzbändern zugeordnet werden können, hätte ich schon ganz gerne auch am IC-7300. So hätte ich jede Antenne dauerhaft angeschlossen und bräuchte nur noch die gewünschte Frequenz einstellen.
Da das Projekt auch andere ansprechen soll, werden bis zu sechs Ausgänge eingeplant.
Was ich ein Wenig bei meiner Wohnsituation vermisse ist, dass der Empfänger besser vor den vielen Störfeldern geschützt ist, die es in meiner Umgebung gibt. Daher würde ich ihm gerne ein schaltbares Bandpassfilter vorschalten, dass wenigstens die Signale abhält, die außerhalb des Empfangsbandes liegen.
Der IC-7300 ist wie geschaffen für den Aufbau einer kompakten, aber leistungsfähigen, Sendestelle. In der Realität sieht es dann aber meistens so aus, dass sich um ihn eine Vielzahl weiterer Geräte ansammeln. Da findet man Antennenumschalter, VSWR-Meter, Netzteile, Endstufen, Lautsprecher etc.. Wenigstens die ersten beiden genannten möchte ich aber in einem Gehäuse unterbringen. Wer mag, kann das Gehäuse aber auch größer wählen und noch mehr darin integrieren.
Für mich bedeutet das jedoch, dass ich einerseits einen Leistungsverstärker zwischen Sendeempfänger und Extender schalten können muss, andererseits diesen auch bei zu hohem VSWR automatisch abschalten könnte.
Weil ohnehin ein LCD verwendet wird, könnten auch noch Dinge dargestellt werden, die, zumindest in meiner bevorzugten Einstellung, nicht im Display des Sendeempfängers zu sehen sind.
Was er können sollte
- Keine technischen Änderungen am TRX selbst! ✓
- Einen HF- Eingang auf bis zu sechs Ausgänge verteilen ✓
- Freie Zuordnung der Ausgänge zu einem Frequenzband ✓
- Separate Zuweisung von Antennenanschlüssen für den Empfang ✓
- automatisches schalten von Bandpassfiltern im Empfang ✓
- abschaltbare Bandpassfilter ✓
- VSWR- Abhängiges unterbrechen der SEND- Leitung ✓
- VSWR- Messung und Anzeige als Zahlenwert ✓
- Möglichkeit zur Korrektur der Frequenzabhängigkeit der VSWR-Messbrücke ✓
- Anzeige von Vorlauf und Rücklauf als Bargraph ✓
- Sendeleistungsanzeige in Watt ✓
- Anzeige der am Sendeempfänger eingestellten Sendeleistung in Prozent ✓
- Sendeleistungserkennung und automatische Umschaltung der Empfindlichkeit ✓
- Anzeige der am Sendeempfänger eingestellten Mikrofonverstärkung in Prozent ✓
- Unabhängiges Einstellen der Frequenz des zweiten VFO mit eigenem VFO-Rad ✓
- Anzeige der eingestellten Frequenz des zweiten VFO ✓
- Anzeige der eingestellten Modulationsart des zweiten VFO ✓
- Separater Abgleich der gemessenen Sendeleistung je Frequenzband für zwei Messbereiche ✓
- Anzeige des Zustands von Noise Blanker und Noise Reduction ✓
- Schalten des manuellen Kerbfilters und einstellen seiner Position ✓
- direktes Einstellen von CW-Pitch ✓
- direktes Einstellen der Keyer-Geschwindigkeit ✓
- direktes Abrufen des Sprachspeichers 1 auf Knopfdruck ✓
- umschalten der Filterbandbreiten per Knopfdruck ✓
- paralleles verschieben beider PBT-Durchlasskurven mit nur einem SHIFT Drehregler ✓
- Erzeugung eines voreingestellten RTTY Tune Signals für einen ATU auf Knopfdruck ✓
Beenden des Abstimmvorgangs durch betätigen von TRANSMIT ✓ - Einstellbarkeit der Sendeleistung für das Abstimmen mittels TUNE – Taste ✓
- Durchschalten der Bänder mittels eines Bandwahlschalters ✓
- Anzeige der eingestellten Frequenzbänder innerhalb ihrer Grenzen ✓
- S-Meter-Anzeige als Zahlenwert ✓
- S-Meter-Anzeige als Bargraph bis S9 ✓
- Möglichkeit, ein analoges Zeigerinstrument als S-Meter anzuschließen ✓
- Einstellbarkeit der Transceiveradresse ✓
- Einstellen der Displayhelligkeit mittels Dimmer ✓
- Einstellhilfe für das analoge S-Meter ✓
- Extra Ausgang für z.B. LED oder Summer bei hohem VSWR (Danke, DD0ZP) ✓
- …
Mal schauen, was mir sonst noch so auf dem Weg einfällt.
Blockschaltbild
Gedacht ist der Grundsätzliche Aufbau, wie nachfolgend zu sehen ist. In meinem Fall werde ich das alles in ein einziges Gehäse bauen. Allerdings könnte man genauso gut z.B. die Antennenumschaltung in ein externes Gehäuse bauen, oder sogar einen bereits vorhandenen Antennenumschalter ansteuern.

Anmerkung zum Filter Bypass Relais
Das Relais ist so zu beschalten, dass es die Filter überbrückt, wenn es stromlos ist.
Ich empfehle sehr, dessen Versorgung bereits mit dem PTT-Eingangssignal auch zu unterbrechen.
Anmerkung zum Antenne 1 Relais
Das Relais ist so zu beschalten, dass es das HF Signal an Antennenanschluss 1 durchleitet, wenn es stromlos ist.
Die meisten am Markt verfügbaren fernbedienten Antennenumschalter unterstützen kein Durchleiten bei Stromlosigkeit. In der Regel wird der Anschluss gegen Erde gelegt. Daher wird der Ansatz aufgegeben.
Anmerkung zu Drehencodern und Tastern
Wer billig kauft, kauft Ärger. Im eigenen Interesse sollten Bauteile guter Qualität und nicht die billigsten gekauft werden, da diese oftmals nicht sauber schalten, oder übermäßig prellen.
Der Aufbau
Eins gleich vorneweg. Ich werde zum Extender keine Platine gestalten.
Warum?
Das hat mehrere Gründe. Einer ist sicherlich, dass ich für mich keinen zweiten bauen werde. Andererseits bin ich aber auch der Meinung, dass nicht für jedes Projekt eine ausgearbeitete Platine notwendig ist. Das hinterlässt zu häufig den Eindruck, dass es nicht anders ginge, was oft abschreckend wirkt.
Aber es geht sehr wohl anders und das auch nicht viel schlechter.
Daher wird dieses Projekt auf Streifenrasterplatine realisiert, früher auch unter dem Namen Veroboard bekannt.
Zum einen ist das völlig ausreichend, zum anderen soll nicht jeder, der nur einen Teil des Extenders nutzen will, gezwungen sein, das Ganze aufzubauen. Außerdem lassen sich dafür Schaltungen mit Leichtigkeit auf kariertem Papier planen.
Ein Bisschen mehr KISS- Prinzip tut unserem Hobby gut.
Sollte sich aber jemand berufen fühlen, für die Allgemeinheit eine Schaltung und Platine dazu zu entwickeln und zur Verfügung zu stellen, kann er oder sie das gerne tun. Über eine entsprechende Meldung würde ich mich freuen. Einen Link würde ich dann natürlich auch hier hinterlegen.
Und noch etwas, ich baue keine weiteren Geräte. Auch nicht auf Anfrage oder gegen Geld und gute Worte.
Dies ist ein Selbstbauprojekt.
Die Hauptkomponente, die Software, stelle ich zur Verfügung. Aber alles weitere muss aus eurem Kopf und euren Händen kommen.

So in etwa stelle ich mir die Front des Gerätes vor. Neben den Drück-Drehreglern und dem zweiten VFO-Knopf finden auch ein 20×4 LCD und ein Zeigerinstrument Platz.

In die bearbeitete Front wurde probeweise das LCD eingesetzt um dessen Platzierung zu prüfen.
Oder vielleicht doch lieber ein blaues LCD?
An dieser Stelle erneut ein großes Dankeschön an Joachim, DD0ZP, für die mechanische Bearbeitung.

Nach bekanntem Vorbild meines Funkkoffers wurden die hinteren und vorderen Gehäuseteile lackiert. Wie zu erkennen ist, sind seit der ursprünglichen Planung Funktionen dazu gekommen.

Zum ersten mal sitzt das LCD in der Gehäusefront und lässt schon ein paar Dinge erahnen.
Alles, was dort angezeigt wird, sind ausgelesene Daten. Die Frequenz, die dort abzulesen ist unterscheidet sich deshalb von der im TRX angezeigten, weil es die des zweiten VFO ist. Ebenso die Modulationsart. Die Angabe ‚20m‘ bezieht sich wiederum auf das Empfangsband, welches das auszuwählende Bandfilter vorgibt. Send- und Empfangsantenne sind aktuell jeweils die Antenne 1. Die S-Meteranzeige wird hier wiederholt um sie etwas besser sichtbar zu machen.
Der große Knopf wirkt nur auf den zweiten VFO. So kann man dessen Frequenz verändern, ohne am TRX etwas umschalten zu müssen.
Da ein blaues LCD besser zum Gesamtbild passt, bin ich vom grünen weg gegangen.

Hier mal ein Blick hinter die Kulissen. Hässlich trifft es nicht ganz.

An diesem Bild erkennt man deutlich, welche Philosophie ich verfolge. Abgesehen von dem Zeigerinstrument, welches aus einem defekten Transceiver stammt, für das S-Meter, sind alle Komponenten einfach und fertig zu bekommen.
Die Drehimpulsgeber, das LCD und der I2C-Konverter kommen aus dem Arduino- Zubehör, der Drehimpulsgeber für den zweiten VFO wird gerne von CNC- Selbstbauern verwendet.
Die Sachen sind für einen Nachbau leicht zu bekommen.
Zugegeben, die Verdrahtung muss man selber machen.


Hier wird deutlich, wie das ganze aufgebaut werden soll. Das Gehäuse wird durch Bleche unterteilt und diese werden als Träger für Platinen usw. genutzt.

Mittlerweile hat auch schon die Hauptplatine ihren Platz gefunden und man kann schon erahnen, was wo sitzt. Im oberen Bereich sind die Bauteile für die VSWR- Messung angeordnet, unterhalb dann die Ansteuerungen der verschiedenen Relais und die Leistungsstufe für den Dimmer.
Rechts, unten befindet sich ein Stepdown- Konverter für 5V, links am Rand ein Up- Konverter für 24V. Beides für kleines Geld aus dem Arduinozubehör.
Warum 24V? Für die den Bypass der Empfangsfilter möchte ich Vakuumrelais verwenden. Deren Nominalspannung ist 24V. Die Up- und Down- Konverter waren so billig, dass jeglicher Selbstbau an der Stelle zu viel gewesen wäre.

Mittlerweile funktioniert auch das analoge S-Meter und die Hinterleuchtung von LCD und Zeigerinstrument sind dimmbar.


Für die Ansteuerung mehrerer Antennen verwende ich einen Vierfach Antennenumschalter nach OK2ZI als Basis. Diese sind bereits vielfach im Einsatz und es gibt sie als Baustz günstig zu kaufen. natürlich ist es nicht notwendig, ihn mit in den Extender zu bauen. Man kann ihn genaus z.B. an einen Antennenmast bauen. Je nach Bedarf. Bei mir kommt er mit in den Extender, weil die einzelnen Koaxialkabel ohnehin am Transceiver enden.

Die Hochfrequenz muss im Zaum gehalten werden, damit sie innerhalb des Gerätes nicht störend wirkt.
Andererseits müssen die Hochfrequenzsignale vor Störungen z.B. vom Mikrocontroller geschützt werden. Daher wird der Bereich des Antennenumschalters mit einem Blechprofil umschlossen. Die Abschirmung nach oben und unten wird später vom Gehäuse erledigt, wenn dieses geschlossen ist.
Allerdings werden noch Öffnungen benötigt, um sowohl die Ansteuerleitungen der Relais, als auch Koaxleitungen zum Richtkoppler und zu den Bandfiltern zu führen.
So ganz dicht kann diese Abschirmung daher nicht sein.

Den Antennenumschalter verwende ich anders, als vorgesehen. Normalerweise ist es so gedacht, dass vom Innenleiter der mittleren Buchse je ein Leiter zu den Lötanschlüssen der Buchsen 1 bis 4 gelegt wird.
Da in meinem Fall aber dazwischen noch eine VSWR-Messbrücke und Bandfilter geschaltet werden sollen, müssen die Signale vom Umschalter weggeführt werden. Dazu wurde die Ringleitung auf der Platine durch einen versilberten Draht ergänzt, an dem dann auch die Zuleitung angeschlossen ist. Verwendet wird dazu ein RG-142.

Zur Verbesserung der Entkopplung von HF und Steuersignalen bekommt der Antennenumschalter am Eingang der Steuersignale zusätzlich einen Tiefpass je Kanal. Später werden dann alle Leitungen zusätzlich gemeinsam durch eine Ferritperle geführt.

Auf einem weiteren Aluminiumblech werden von der einen Seite das Bandfilter und auf der anderen Seite die VSWR-Messbrücke und der Bypass für das Bandfilter platziert. Weil ich sie noch hatte und sie bei 24V Ansteuerung recht schnell umschalten, verwende ich für den Bypass Vakuumrelais.
Hier ist das Bandfilter zu sehen, welches ich mit RG-316 mit den Vakuumrelais verbinde.

Hier sieht man nun die Rückseite des Bleches mit der VSWR-Messbrücke und den Bypass-Relais. Die Messbrücke kann so im Internet bestellt werden und soll laut ihrer Webseite (60dBm.com) bis zu 1,5kW max. vertragen. Diese Seite wird später dem Antennenumschalter zugewandt sein.

Allerdings macht das RG-142 es einem nicht gerade leicht, alle Teile so zu platzieren, wie man es gerne hätte.

Geklappt hat es trotzdem. So sieht der Hochfrequenz-Block nun komplett aus.

Ein erster Positionstest zeigt, dass alles noch genügend Platz im Gehäuse hat.
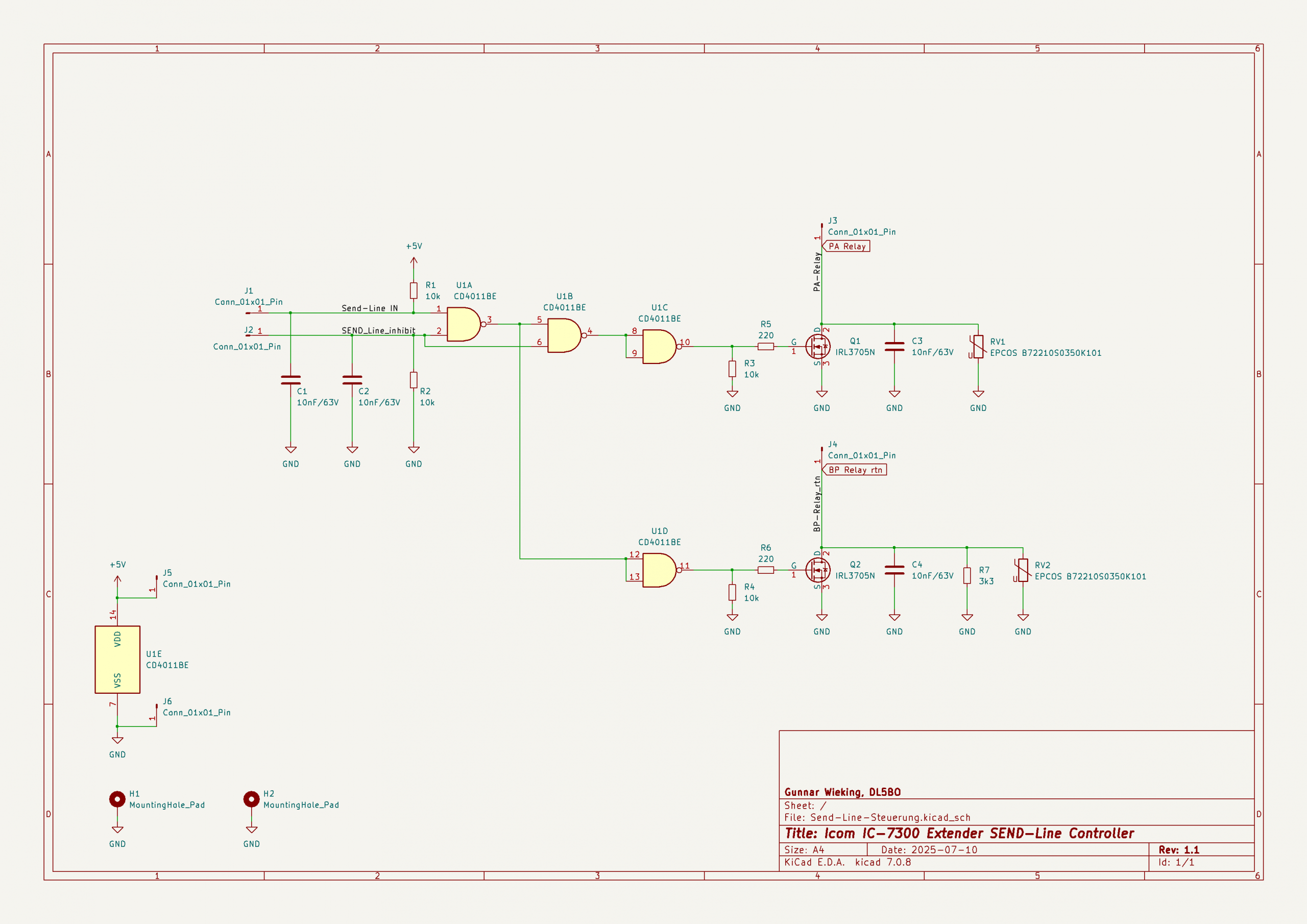
Es fehlt jetzt noch eine Platine für die Verarbeitung des Inhibit-Signals und des SEND-Leitungs Ein- und Ausgangs, sowie die Aktivierung des Bypass im Sendefall und die restliche Verdrahtung. Die Platine soll sich später auf dem letzten Aluminiumblech befinden. Danach geht es dann auf der Softwareseite weiter.

Für die Verfechter gedruckter Schaltungen nachfolgend ein Beispiel, weshalb ich der Meinung bin, dass das für den Überwiegenden Teil der Bastelprojekte unsinnig ist.
Für die Verarbeitung des SEND- und des PTT- Signals habe ich mir eine kleine Schaltung ausgedacht. Weil das Ätzbad gerade bereit stand und noch ein Platinenrest verfügbar war, habe ich mich hinreißen lassen und dazu ein Layout erstellt.
Um ehrlich zu sein, das war Quatsch. Die wenigen Bauteile wären sehr gut auf einer Streifenrasterplatine unterzubringen gewesen. Aber sei es drum.
Nachdem ich nun Zeit und Energie in Schaltung und Layout gesteckt hatte, die Platine geätzt, verzinnt, gebohrt und bestückt hatte, musste ich feststellen, dass ich leider zwei Bauteile vergessen hatte.
Bei einer Streifenrasterplatine ist das gar kein Problem. Bei dieser Platine hat das dann dazu geführt, dass sie jetzt Micky Maus Ohren hat, weil die VDRs fehlten.

Das ist die korrigierte Schaltung, die verwendet wurde. Sie löst die Abhängigkeiten zwischen den Eingängen SEND-Line IN und PTT-inhibit einerseits und den Ausgängen zur Ansteuerung einer PA und der Abschaltung des Empfangsbandpasses andererseits, auf.
Falls jemand bei den eigenen Überlegungen dazu einen Knoten im Kopf bekommt, findet man hier einen Lösungsansatz dazu.
Wichtig! Auch wenn man nicht vor hat einen Verstärker zu betreiben, muss die Send-Leitung des TRX mit dem Extender verbunden werden! Dies kann über die oben gezeigte oder einem ähnlichen Schaltkreis geschehen. Ohne diese Verbindung sind die Schaltzeiten für die Umschaltung zwischen senden und empfangen nicht schnell genug und es droht eine Beschädigung von TRX und Extender!

Die Schaltung dient auch dazu, den SEND Ausgang des TRX zu entlasten und ist so, wie sie ist, für PAs mit einer Schaltspannung bis etwa 30VDC verwendbar. Sollen andere oder höhere Spannungen geschaltet werden müssen, muss die Schaltung entsprechend angepasst werden.
Dabei sollte sie dem Signal aber kaum eine Verzögerung hinzufügen. Mit nur knapp 4µs zusätzlicher Verzögerung ist das anscheinend gelungen.
Die Anzeigen des Extenders
Nachfolgend eine kleine, weil unvollständige, Übersicht der einzelnen Anzeigen des Extenders.
Leider habe ich ein paar mal genau den Umschaltmoment des LCD erwischt, sodass es zu Unschärfen gekommen ist.
RX-Anzeige

Dies ist die Anzeige des LCD, wie sie im Empfangsfall zu sehen ist. Die Dargestellte Frequenz ist die, die am Sub-VFO eingestellt ist. Diese lässt sich auch abseits des Split-Betriebs mit dem 2nd VFO-Rad einstellen. Sollte während des Sendebetriebes ein zu hohes VSWR festgestellt werden, erscheint hinter der Frequenz ein Ausrufezeichen und die SEND-Line zur PA wird zur Sicherheit unterbrochen. Hat man die Ursache des hohen VSWR behoben, kann die Schutzfunktion durch das Drücken der SET-Taste zurückgesetzt werden. Das Ausrufezeichen verschwindet dann aus der Anzeige.
Rechts oben wird die eingestellt Modulationsart des zweiten VFO angezeigt. Falls man im Split-Betrieb nicht gehört wird, könnte es an diesen beiden Dingen liegen.
In der Zeile darunter wird angezeigt, welche Antennenbuchse zum Senden und welche zum Empfangen in diesem Band verwendet werden soll. Das Beispiel zeigt, dass es in beiden Fällen die Buchse 1 ist. Rechts davon wird das Band des Main-VFO angezeigt. In diesem Beispiel ist es zufällig das selbe Band, wie das des Sub-VFO. Wäre der Main-VFO z.B. auf 80m eingestellt, stünde dort ebenfalls 80m. Hiervon wird abgeleitet, welches Filter für den Empfang zugeschaltet wird. Außerhalb der Bandgrenzen wird hier nichts angezeigt. Ist das der Fall, wird der Bypass des Empfangsfilters aktiviert.
In der dritten Zeil geht es etwas beengt zu. Als erstes wird hier die eingestellte Sendeleistung in Prozent dargestellt. Dahinter steht das eingestellte Mic-Gain in Prozent.
Wenn aktiviert, stehen dahinter dann NB und NR für den Noise Blanker und die Noise Reduction.
In der vierten Zeile wird das S-Meter als Bargraph angezeigt und pegelt maximal bis S9 aus. Der S-Wert wird hinter dem Bargraph als numerischer Wert angezeigt.

Jenseits von S9 ist der Bargraph voll ausgesteuert und die Feldstärke wird in ‚dB über S9‘ angezeigt.
TX-Anzeige

Geht man auf Sendung, bleiben die oberen beiden Zeilen inhaltlich unverändert.
In Zeile drei wird nun aber die Vorlaufleistung angezeigt, die über die VSWR-Messbrücke gemessen wird. Rechts davon wird das VSWR als Verhältnis angezeigt.
In der vierten Zeile werden nun die Vorlaufleistung und die reflektierte Leistung als Bargraph angezeigt, was zumindest für mich intuitiver ist, als der reine Zahlenwert.
Diese Darstellung wird auch angezeigt, wenn der TUNE-Knopf am Extender gedrückt wurde.
Das Auswahlmenü

Drückt man die MENU-Taste kommt man auf die oberste Menüebene. Hier kann man auswählen, ob man den Bändern verschiedene Buchsen zuweist, die Leistungsmessung für einzelne Bänder nachjustieren will, temporär die Bandpässe bypassen möchte oder, unter ‚Other‘ die Adresse des IC-7300 einstellen, bzw. die Anzeigehelligkeit verändern möchte.
Betätigt man hier die TUNE-Taste, kann man die Sendeleistung für das Abstimmen voreinstellen.
In dem Menü kann man sich mit dem +/- Knof. Ausgewählt wird durch drücken von SET.
Alle vorgenommen Änderungen werden beim Verlassen des Menüs übernommen.
Antennenauswahl

In der Antennenauswahl kann man für jedes hinterlegte Band separat festlegen, welche Antennenbuchse verwendet werden soll. Und zwar getrennt für das Senden und dem Empfang.
Hier gibt es außerdem auch das Band ‚Othr‘. Analog zu den Bändern kann hier das gleiche festgelegt werden, für den Fall, dass man sich außerhalb der hinterlegten Bänder befindet.
In dem Beispiel wurde für den Betrieb im 40m Band die Antenne an Buchse 1 zum Senden und Buchse 2 für den Empfang gewählt.
Leistungsabgleich

Das Menü zur Justage der gemessenen Leistung bietet die Möglichkeit für jedes Band, in Vorwärtsrichtung und in Rückwärtsrichtung diese nachzustellen. Hier, für den Messbereich bis 150W mit 100W.

Und hier, für den Bereich bis 1500W mit 500W.
Aber um es ganz deutlich zu sagen, dies ist eine Krücke! Nichts geht über eine gute VSWR-Messbrücke, die eine hohe Linearität hat, auch über die Frequenzbereiche hinweg. Zusätzlich sollte man auf einen sauberen elektrischen Abgleich achten. Wenn trotz alledem die angezeigte Leistung zu weit abweicht, hat man hier die Möglichkeit, letzte Korrekturen vorzunehmen um dem Sollwert näher zu kommen.
Mehr aber auch nicht.
Weitere Einstellungen

Im Bandpass Menü kann man temporär die Bandpässe durch das Zuschalten des Bypasses überbrücken. Wenn sie aus irgendeinem Grund nicht im Signalweg sein sollen, ist es hier möglich sie zu umgehen, ohne an der Verkabelung der Station Änderungen vornehmen zu müssen.

Im Menü ‚Other‘ lässt sich die CI-V Adresse des IC-7300 anpassen, sofern man im TRX eine andere, als die voreingestellt Adresse eingestellt hat. Außerdem lässt sich hier der Dimmer zwischen 0 und 255 einstellen.
In dem Bild sind die Voreingestellt TRX-Adresse von 94 und der Dimmer auf 127 eingestellt worden.
Das S-Meter

Im Empfangsfall kann der S-Wert auch auf einem analogen Zeigerinstrument ausgegeben werden. Wie genau das anzeigt, hängt zum einen von dessen Qualität und zum anderen von dessen sauberen Abgleich ab. Daher kann es zu geringen Abweichungen gegenüber der digitalen Anzeige kommen.

Damit die Anzeige des analogen S-Meters besser eingestellt werden kann, ist eine Zusatzfunktion in das Top-Menü eingebaut. Befindet sich der Cursor in der Position ‚Ant.Sel.‘, wird der Wert für S9 ausgegeben.

Befindet der Cursor sich in der Position ‚Power-Cal.‘, wird der Wert für S9+60 ausgegeben.
Erste Inbetriebnahme
Vor der Verwendung des Extenders müssen im IC-7300 folgende Einstllungen vorgenommen werden:
- CI-V USB Port → Unlink from [Remote]
- CI-V Address → 94h
- CI-V Baud Rate → 19200
Nach erfolgreicher Installation und dem ersten erfolgreichen Start des Extenders kann die Adresse dann wieder auf eine andere umgestellt werden, wenn gewünscht. Zuvor muss diese aber auch im Extender angepasst werden.

